日前,国家卫生健康委组织修订了《新型冠状病毒肺炎防控方案》,21日,国家卫健委网站刊发对第五版的解读文章。其中在实验室检测技术指南中明确提出,核酸检测结果阴性不能排除新型冠状病毒感染,需要排除可能产生假阴性的因素。

最新公布的《方案》基于目前对新型冠状病毒的科学研究,将总体方案中的主要传播途径论述修改为:经呼吸道飞沫和接触传播,在相对封闭的环境中长时间暴露于高浓度气溶胶情况下存在经气溶胶传播的可能,其他传播途径尚待明确。同时,还在总体方案中增加“科学划分疫情风险等级,分区分级精准防控”的内容。以县(区)为单位,划分了低、中、高风险等级,明确分级分类防控策略和措施,要求根据疫情研判结果及时调整风险等级和响应级别;细化了重点场所、机构、人群防控措施,指导企业复工复产后,学校、托幼机构复课复园后,养老机构、残障人员福利机构等特殊机构落实防控措施。
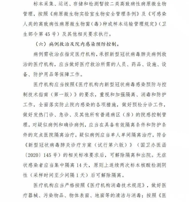
在总体方案中,明确了疑似病例的解除隔离和出院标准,完善了无症状感染者解除隔离要求。具体来说,对疑似病例和确诊病例,应当在具备有效隔离条件和防护条件的定点医院隔离治疗,疑似病例应当单人单间隔离治疗,符合《新型冠状病毒肺炎诊疗方案(试行第六版)》的相关标准要求后,可解除隔离和出院。无症状感染者应当集中隔离14天,原则上连续两次标本核酸检测阴性(采样时间至少间隔1天)后可解除隔离。
在密切接触者管理方案中,将密切接触者判定原则修订为“从疑似病例和确诊病例症状出现前2天开始,或无症状感染者标本采样前2天开始,未采取有效防护与其有近距离接触(1 米内)的人员”。
在实验室检测技术指南则强调了提高核酸检测阳性率的具体措施和要求,细化了标本采集和处理方法,增加了单靶标阳性病例的判定原则。其中明确提出“核酸检测结果阴性不能排除新型冠状病毒感染,需要排除可能产生假阴性的因素,包括:样本质量差,比如口咽等部位的呼吸道样本;样本收集的过早或过晚;没有正确的保存、运输和处理样本;技术本身存在的原因,如病毒变异、PCR抑制等。”
在特定场所消毒技术方案和特定人群个人防护指南中,细化了手消毒剂的可选择种类,建议手、皮肤选择有效的消毒剂如碘伏和过氧化氢消毒剂等手皮肤消毒剂或速干手消毒剂擦拭消毒。
附:新型冠状病毒肺炎防控方案(第五版)










(来源:国家卫健委、北京日报客户端 编辑:卢薇)
请输入验证码